Forno industrial Titan Engenharia em operação
Engenharia Metalúrgica de Metais Não Ferrosos

Da ideia ao pleno funcionamento – projetos industriais em todas situações

Consultoria especializada em metalurgia, projetos executivos e treinamentos técnicos

3
Continentes
28
28 anos de experiência
20+
Mineração e Indústria Pesada
7+
Países Atendidos
Sobre a Titan

Nascemos em plena pandemia. Estreamos na África.

Marlon de Mendonça — Engenheiro Civil | Especialista em Metalurgia de Metais Não Ferrosos

Marlon de Mendonça

Engenheiro Civil | Especialista em Metalurgia de Metais Não Ferrosos

01 / Nossa Missão

Prover consultoria técnica especializada e integrada em toda a cadeia de metais não ferrosos. Nossa missão é otimizar processos de mineração, fundição e refino, garantindo a máxima recuperação metálica e a conformidade com as mais rigorosas normas internacionais, sempre focados na sustentabilidade e na excelência técnica.

02 / Narrativa

Enquanto o mundo parava pela COVID-19, a Titan Engenharia decolava com projetos audaciosos no continente africano. Fundada em 2021 por Marlon de Mendonça, engenheiro civil formado pela Pontifícia Universidade Católica em 1998 e especialista em metalurgia de metais não ferrosos.

Hoje atendemos clientes em mineração na Uganda, Congo, Nigéria, Namíbia, Venezuela, Bolívia e Brasil. Nossa especialidade são os metais não ferrososestanho, ouro, chumbo, zinco, tântalo, nióbiodo estudo de viabilidade à operação plena da planta.

03 / Formação

Eng. CivilPUC, 1998 | Especialização em Metalurgia de Metais Não Ferrosos

28anos de experiência
7+países atendidos
20+projetos entregues
Identidade Corporativa

Nossa atuação abrange toda a cadeia produtiva dos metais não ferrosos. Transformamos desafios complexos em soluções eficientes, da mina ao produto final.

Nossa Missão

Prover consultoria técnica especializada e integrada em toda a cadeia de metais não ferrosos. Nossa missão é otimizar processos de mineração, fundição e refino, garantindo a máxima recuperação metálica e a conformidade com as mais rigorosas normas internacionais, sempre focados na sustentabilidade e na excelência técnica.

Nossa Visão

Ser a referência global em inteligência metalúrgica para não ferrosos, liderando a inovação em processos industriais e sendo o parceiro estratégico fundamental para auditorias, treinamentos e normatização técnica no setor mineral e metalúrgico.

Nossos Valores

Rigor Técnico

Decisões fundamentadas em dados, ciência dos materiais e precisão operacional.

Integridade e Transparência

Atuação ética em todas as auditorias e processos de certificação.

Inovação Sustentável

Foco na redução de resíduos e eficiência energética em fornos e plantas de concentração.

Excelência no Conhecimento

Compromisso com a capacitação contínua e a transferência de tecnologia para nossos clientes.

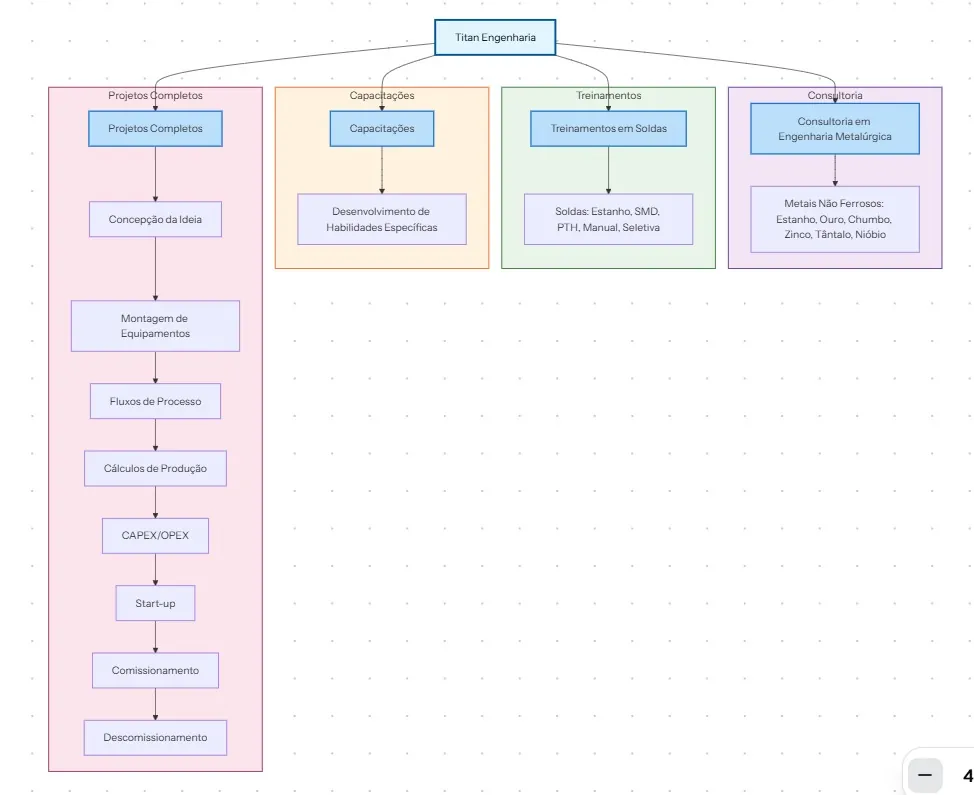
Serviços

O que a Titan entrega

Da concepção da ideia à entrega do projeto em operação.

Consultoria Metalúrgica

Análise técnica profunda para otimizar processos e viabilizar projetos.

  • Análise e otimização de processos
  • Balanceamento de massa
  • Reestruturação de fluxo operacional
  • Estudos de viabilidade (CAPEX/OPEX)
Solicitar Orçamento

Projetos Industriais

Engenharia completa do layout à operação, incluindo ramp-up e start-up.

  • Engenharia Civil, Mecânica e Elétrica
  • Projetos executivos (layout e dimensionamento)
  • Comissionamento de laboratórios químicos
  • Ramp-up e start-up de plantas industriais
Solicitar Orçamento

Desenvolvimento de Produtos

Formulação e produção de ligas e soldas à base de estanho com conformidade internacional.

  • Ligas de estanho (barras, fios, laminados, anodos)
  • Solda em pasta e formulações técnicas
  • Conformidade com normas internacionais
  • Desenvolvimento de novos produtos metalúrgicos
Solicitar Orçamento

Treinamentos Especializados

Capacitação técnica com foco em processos metalúrgicos e normas internacionais.

  • Processos metalúrgicos de metais não ferrosos
  • Soldagem SMD, PTH, Manual e Seletiva
  • Normas IPC/J-STD
  • Auditorias CQI-15 e CQI-17 (IQA)
Solicitar Orçamento
Áreas de Atuação

Expertise Técnica

Soluções especializadas que ampliam a cadeia de valor além da metalurgia tradicional.

Contexto Estratégico

A escória de estanho é um subproduto gerado durante a fundição do minério de cassiterita. Apesar de ser classificada como resíduo, essa escória pode conter teores significativos de Tântalo (Ta) e Nióbio (Nb)metais classificados como Matérias-Primas Críticas pela União Europeia e pelos EUA. O Brasil detém as maiores reservas mundiais de Nióbio, com mais de 98% da produção global, e possui expressiva presença no mercado de Tântalo. O aproveitamento desse material representa uma oportunidade estratégica: transformar um passivo ambiental em fonte secundária de elementos de alto valor para as indústrias de eletrônica, aeroespacial e energética.

01

Concentração Gravimétrica

Jigging, mesa vibratória e espiral de Humphreys exploram a diferença de densidade entre minerais de Ta-Nb (5,2–8,0 g/cm³) e o gângue (< 3,5 g/cm³) para separação física eficiente. A fragmentação prévia da escória garante a liberação adequada dos minerais-alvo.

02

Processos Pirometalúrgicos

Carbetação (redução carbotérmica) e oxidação seletiva modificam a estrutura química e mineralógica da escória em alta temperatura para facilitar a extração seletiva de Ta e Nb quando a concentração gravimétrica isolada não atinge os teores exigidos.

03

Resultado Estratégico

Transformação de passivo ambiental em fonte secundária de metais críticos para eletrônica, aeroespacial e energia. A rota integrada contribui para a segurança de suprimento e reduz a dependência de fontes primárias no Brasil e no mundo.

Conclusões e Próximos Passos

A rota integrada de concentração gravimétrica seguida de processos pirometalúrgicos demonstra ser tecnicamente viável e economicamente promissora. O ajuste fino de temperatura, atmosfera e granulometria ainda oferece margem expressiva de melhoria. Próximos passos recomendados: escalonamento em planta piloto, avaliação de ciclo de vida (LCA) e estudo de viabilidade econômica (CAPEX/OPEX) para implantação industrial.

Portfólio

Projetos Realizados

Fornos e equipamentos industriais, plantas metalúrgicas completas e laboratórios comissionados.

Contato — Fase: Conexão

Vamos conversar sobre seu projeto.

Atuação

Brasil
África
América do Sul
Global

Tempo de resposta < 24h

Transmissão de Projeto

TITAN ENGENHARIA METALURGIA
WhatsApp